Tag "cosm"

Storing and publishing sensor data

Now that I have started to monitor some magnitudes at home, like power consumption or the front door opening, I have to do something with this information. The sensor information can be useful for two purposes, mainly: analysing it to know more about your environment or your life-style patterns (like when and how you spend the money you spend on energy) taking real-time actions based on events from your sensors (open a light when you pass by a dark corridor at night, receive a notification when someone enters your house,…) To analyse the information you will first have to store it in some way you could retrieve it later, graph it, summarize it, perform different time range roll ups or moving averages or detect time patterns,… whatever....

Smartmeter pulse counter (4)

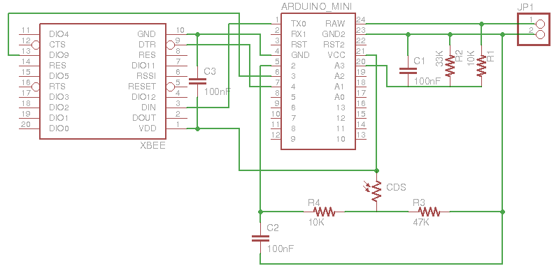
This is going to be the last post for the smart meter pulse counter setup series. I want to wrap up several things like the final hardware, the code and the data visualization. Final hardware This is what the pulse counter sensor looks like, almost. The final version that's already “in production” has a switch to hard-reset the radio from outside the enclosure. Nothing special otherwise. Everything goes in a socket so I could reuse the components, the photocell probe connects to the 3....